移至網頁之主要內容區位置
::: 老松國小Web

老松佈告欄

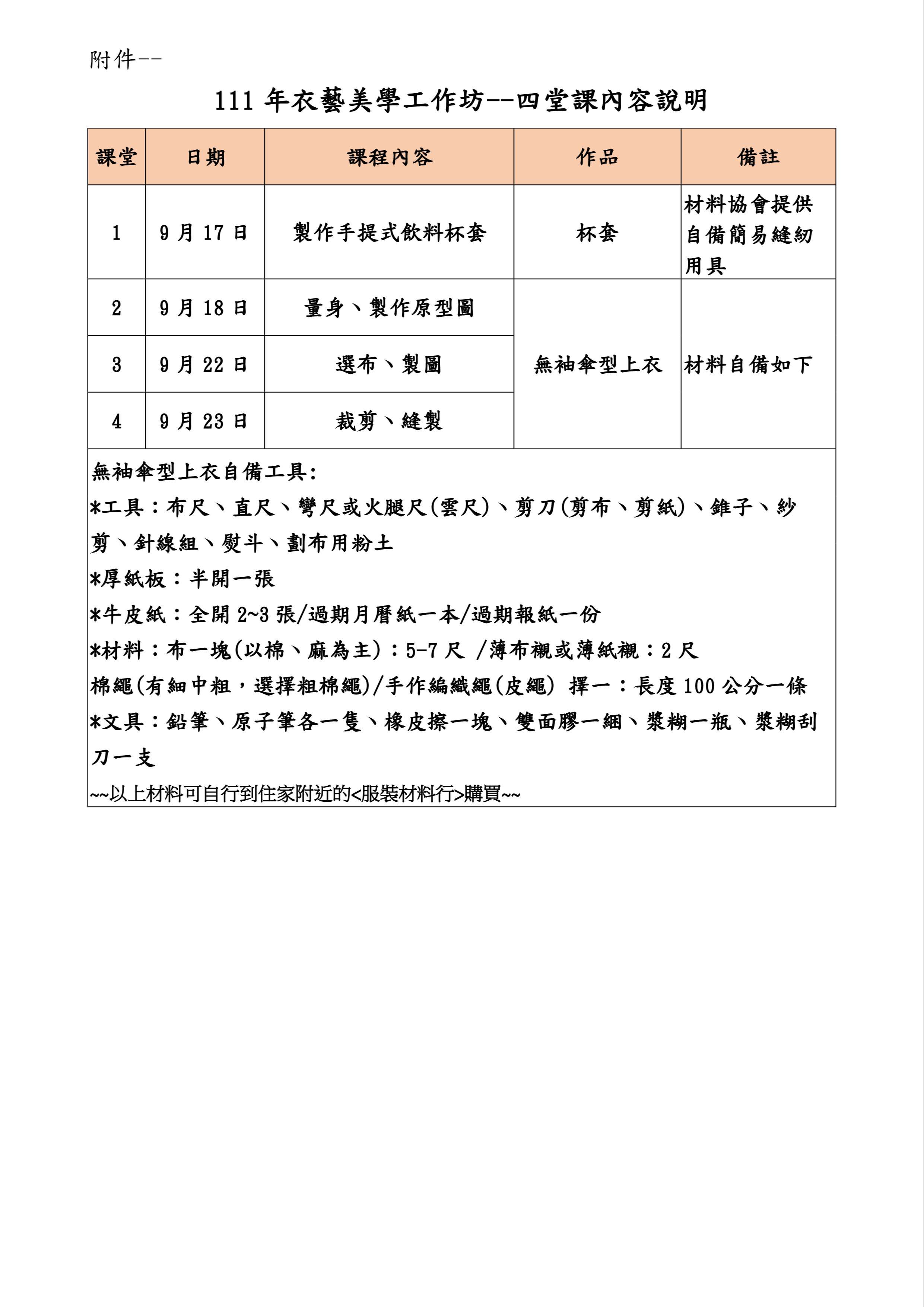
轉知中華非營利組織發展協會舉辦「111年度衣藝美學工作坊」

{{ $t('FEZ002') }} 05_輔導室|

說明:

一、辦理時間:111年9月17、18日(星期六、日)、9月24、25日 (星期六、日)四天報到時間9:10

二、上課地點:萬華新移民會館3樓研習室(臺北市萬華區長沙街2段171號)

三、活動對象:單親、新移民、中低、低收入者、一般民眾親子或個人。

四、報名方式:請至網站www.chinesenpo.org.tw→活動專區→研習專區→『111年度衣藝美學工作坊』進行報名



{{ $t('FEZ003') }} Invalid date

{{ $t('FEZ014') }} Invalid date|

{{ $t('FEZ004') }} 2022-09-01|

{{ $t('FEZ005') }} 820|